Introduction to Taoism Q&A
Overview of Daoist Neidan (Internal Alchemy) 道教内丹术
Internal alchemy is a Daoist practice using the body as a furnace to refine essence, breath, and spirit, aiming for health, longevity, and spiritual transcendence based on “unity of heaven...
Overview of Daoist Neidan (Internal Alchemy) 道教内丹术
Internal alchemy is a Daoist practice using the body as a furnace to refine essence, breath, and spirit, aiming for health, longevity, and spiritual transcendence based on “unity of heaven...
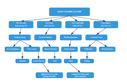
Brief Introduction to the Alchemy Thoughts of F...
Famous alchemists like Ge Hong, Tao Hongjing, and Sun Simiao made significant contributions to external alchemy through their discoveries and innovations in elixir-making.
Brief Introduction to the Alchemy Thoughts of F...
Famous alchemists like Ge Hong, Tao Hongjing, and Sun Simiao made significant contributions to external alchemy through their discoveries and innovations in elixir-making.
The Historical Value of Waidan (External Alchemy)
Though eventually discarded, external alchemy significantly contributed to ancient Chinese pharmacology and chemistry through centuries of experimental practice.
The Historical Value of Waidan (External Alchemy)
Though eventually discarded, external alchemy significantly contributed to ancient Chinese pharmacology and chemistry through centuries of experimental practice.
The Relationship Between External Alchemy and A...
External alchemy, also called “gold elixir art” or “yellow-white art,” aimed to create gold and silver through transmutation, symbolizing successful elixir-making and longevity.
The Relationship Between External Alchemy and A...
External alchemy, also called “gold elixir art” or “yellow-white art,” aimed to create gold and silver through transmutation, symbolizing successful elixir-making and longevity.
External Alchemy and the Invention of Gunpowder
Fire method in external alchemy, involving heating and distillation, led to the accidental discovery of gunpowder, which was initially used in medicine before its military application.
External Alchemy and the Invention of Gunpowder
Fire method in external alchemy, involving heating and distillation, led to the accidental discovery of gunpowder, which was initially used in medicine before its military application.
Chemical Reactions in External Alchemy
External alchemy involves chemical reactions using minerals and plants. Fire and water methods were used to create compounds, laying foundations for modern chemistry.
Chemical Reactions in External Alchemy
External alchemy involves chemical reactions using minerals and plants. Fire and water methods were used to create compounds, laying foundations for modern chemistry.
Interpretation of Dreams
View all-
What does it mean when a woman dreams of a ghos...
Discover what it means when a woman dreams of ghosts in her house! Explore how it relates to career, relationships, and fortune, varying by life stage and profession.
What does it mean when a woman dreams of a ghos...
Discover what it means when a woman dreams of ghosts in her house! Explore how it relates to career, relationships, and fortune, varying by life stage and profession.
-
What does it mean to dream of the number 6 or "...
Curious about dreaming of the number 6? Discover its auspicious signs for romance in Chinese dream interpretation, plus psychological and spiritual meanings.
What does it mean to dream of the number 6 or "...
Curious about dreaming of the number 6? Discover its auspicious signs for romance in Chinese dream interpretation, plus psychological and spiritual meanings.
-
What does it mean to dream of the number 5 or "...
Unravel the mystery of dreaming about the number 5! In Chinese traditional dream - interpretation, it means average luck. Dive into psychological insights on its symbolic and spiritual meanings.
What does it mean to dream of the number 5 or "...
Unravel the mystery of dreaming about the number 5! In Chinese traditional dream - interpretation, it means average luck. Dive into psychological insights on its symbolic and spiritual meanings.
-
Feng Shui Considerations for Relocating to a Ne...
Office feng shui shapes career and company success. When relocating, key tips include using green plants for health and harmony, dressing formally, and keeping相冲 individuals away. Don't ignore these for...
Feng Shui Considerations for Relocating to a Ne...
Office feng shui shapes career and company success. When relocating, key tips include using green plants for health and harmony, dressing formally, and keeping相冲 individuals away. Don't ignore these for...